欢迎访问河南交通职业技术学院资产管理处!
学校首页
学校首页
首页
机构与职能
新闻动态
规章制度
办事指南
常用下载
办事指南
办事指南
您的位置:
首页
>
办事指南
> 正文
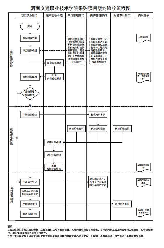
采购项目履约验收流程图
时间:2025-10-23 来源: 阅读:次
采购项目履约验收-流程图.pdf
附件【
采购项目履约验收-流程图.pdf
】已下载
次